Introduction
Catastrophic injuries can drastically change lives, leaving victims to navigate long-term disabilities and overwhelming medical expenses. It’s essential to understand the complex landscape of catastrophic injury litigation to secure the compensation needed to rebuild one’s life. Yet, many individuals feel overwhelmed by the intricacies of the legal process.
This raises an important question: what steps can be taken to ensure a successful outcome in such challenging cases? This guide outlines critical actions necessary to effectively advocate for justice and fair compensation in the aftermath of these devastating injuries.
Define Catastrophic Injury and Its Legal Implications
A catastrophic injury is profoundly severe, often leading to consequences that can drastically affect an individual’s ability to live independently. Common examples include traumatic brain damage, spinal cord injuries, and severe burns. The intricate legal landscape surrounding catastrophic injuries is primarily due to the extensive healthcare required and the lasting impacts on a victim’s quality of life. For instance, medical costs for serious traumatic brain damage can exceed $3 million, covering rehabilitation, home health assistance, and ongoing health supplies.
Individuals affected by such devastating harm may be eligible for various forms of compensation, including:
- Medical expenses
- Lost wages
Understanding these legal implications is crucial for victims as they pursue compensation. Recent cases have highlighted the importance of tailored approaches in litigation to effectively address the unique challenges posed by catastrophic injuries. In one notable instance, a personal injury attorney effectively used expert testimony to establish liability and secure a favorable settlement for a victim of a catastrophic injury.
Becoming familiar with the meanings and consequences of catastrophic injuries empowers victims to take informed action. As one authority wisely noted, ‘Understanding your rights is empowering.’ This emphasizes the need for victims to be proactive in their legal strategies.
Are you or someone you know facing the challenges of a catastrophic injury? Seeking support and guidance can make a significant difference in navigating this difficult journey.

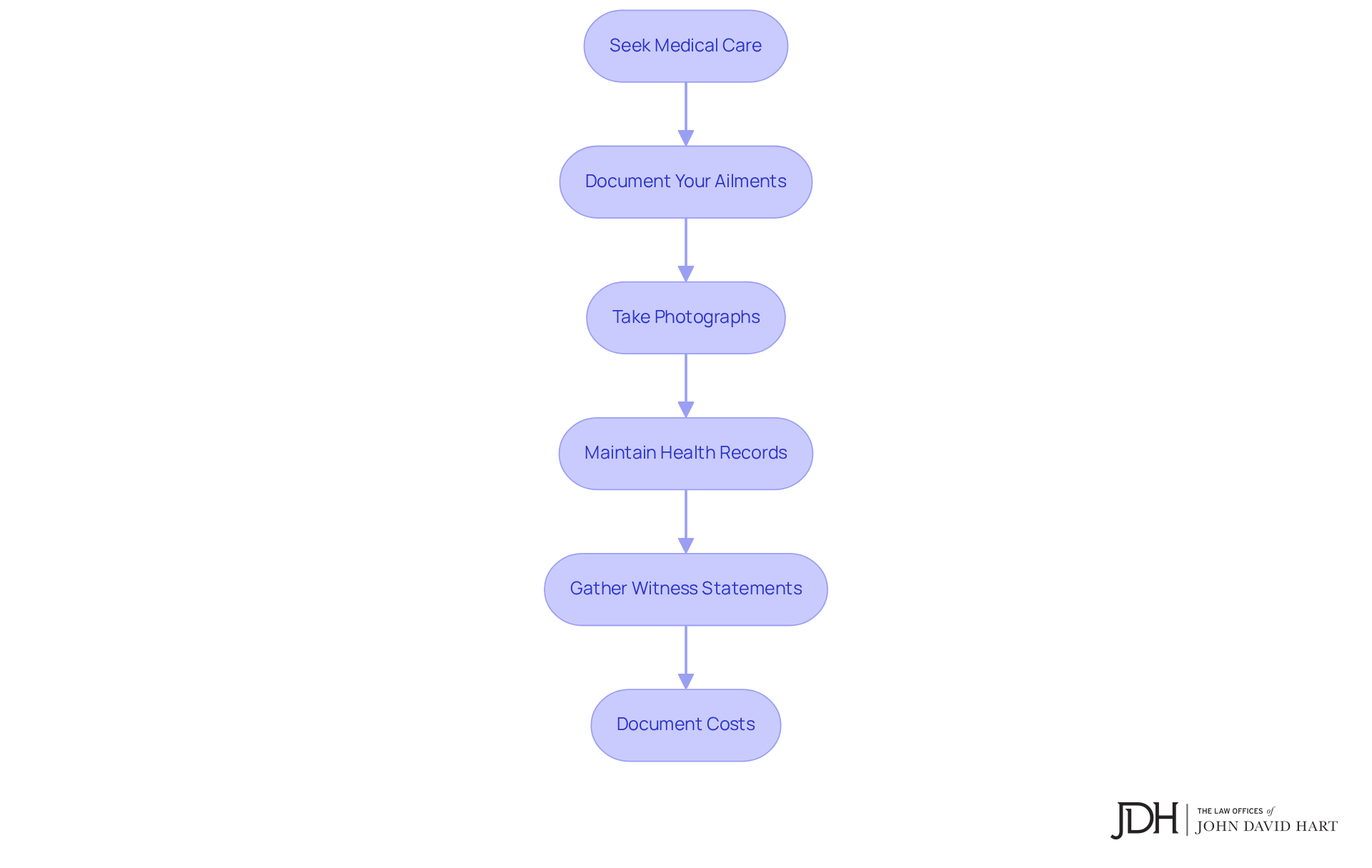
Take Immediate Action: Document Your Injury and Seek Medical Care
After experiencing a catastrophic injury, seeking prompt healthcare is absolutely essential. Not only does this protect your health, but it also establishes a vital medical record. At The Law Offices of John David Hart, we understand that severe harm can arise from various incidents, such as hazardous medications, car accidents, and workplace injuries.
Begin by carefully documenting your ailments: take clear photographs, maintain detailed health records, and note any symptoms you experience. In addition, gather witness statements and any other relevant evidence connected to the incident. This thorough documentation will be invaluable in illustrating the seriousness of your conditions and the circumstances surrounding the accident.
Statistics show that timely medical intervention can significantly impact recovery. For example, receiving treatment shortly after an accident can greatly enhance your prognosis. Emergency department visits can average between $18,000 and $25,000, while initial hospitalization costs for catastrophic injuries often range from $140,000 to $200,000. Therefore, it is crucial to have a comprehensive understanding of your injuries and its associated costs to build a strong case.
Our firm is dedicated to guiding you through the complexities of catastrophic injury claims, ensuring that you receive the justice and compensation you truly deserve. We are here to help you navigate this challenging process.

Select the Right Legal Representation: Finding a Catastrophic Injury Lawyer
Choosing the right attorney for your case is crucial for achieving a positive outcome in your situation. It’s important to focus on attorneys who possess substantial experience and a proven track record in catastrophic injury law, particularly those who have successfully handled cases similar to yours. Their specialization can greatly impact the effectiveness of your representation. Consider scheduling consultations to assess their communication style and dedication to advocating for your best interests. A skilled attorney not only navigates the complexities of the judicial landscape but also provides essential emotional support during this challenging time. Did you know that studies show victims with legal representation are, on average, three times more likely to receive fair compensation than those without? This highlights the importance of choosing an attorney who prioritizes your needs throughout the legal process.
Client testimonials exemplify this commitment to client-centric legal representation. Clients have praised the firm for its exceptional communication and dedication, with one client stating, “David Hart and his team kept me updated on all developments in my matter… I totally recommend the John David Hart Law Firm.” Another client remarked, “John works really hard for his clients and is also extremely trustworthy. My family and I are extremely grateful for him and a job well done.”
Furthermore, the firm’s involvement in significant cases, such as the malpractice lawsuit against a Texas surgeon for performing the incorrect procedure, underscores their commitment to justice for victims. As John David Hart expresses, “Our mission is rooted in compassion and a commitment to securing justice for clients facing life-altering challenges.” They provide a variety of services, including advocacy for victims’ rights, legal advice, and case management. They provide personalized attention and 24/7 support, ensuring that clients feel supported throughout their legal journey.

Gather Evidence and Build Your Case: Essential Steps for Litigation
Building a convincing case for litigation requires careful attention to detail. This includes important items like health records, witness statements, and expert opinions. Have you considered supplementing your evidence with photographs and videos? This can provide invaluable context that truly captures what happened.
Moreover, keeping a detailed account of your injuries, expenses, and lifestyle changes after the incident is essential. This comprehensive documentation not only highlights the severity of your injuries but also illustrates the profound impact they have on your daily life.
Such evidence is crucial for effectively presenting your case in court. It strengthens your position and significantly increases your chances of a positive outcome. Remember, you’re not alone in this journey, and seeking support can make a difference.

Negotiate with Insurance Companies: Strategies for Fair Compensation
can feel overwhelming, but you deserve to have your voice heard. Start by gaining a clear understanding of your situation, which encompass:
Documenting these aspects is not just important; it strengthens your case and lays a solid groundwork for your negotiations.
Be cautious of low settlement offers; insurance adjusters often seek to minimize payouts. Remember, it’s okay to stand firm in your needs. Have you considered hiring a lawyer? They can provide invaluable support in navigating the complexities of this process, ensuring you receive what you rightfully deserve.
Engaging in a thoughtful and strategic approach of achieving a fair settlement. By taking these steps, you not only empower yourself but also increase the likelihood of a resolution that respects your circumstances.

Prepare for Trial: Understanding Potential Outcomes and Next Steps
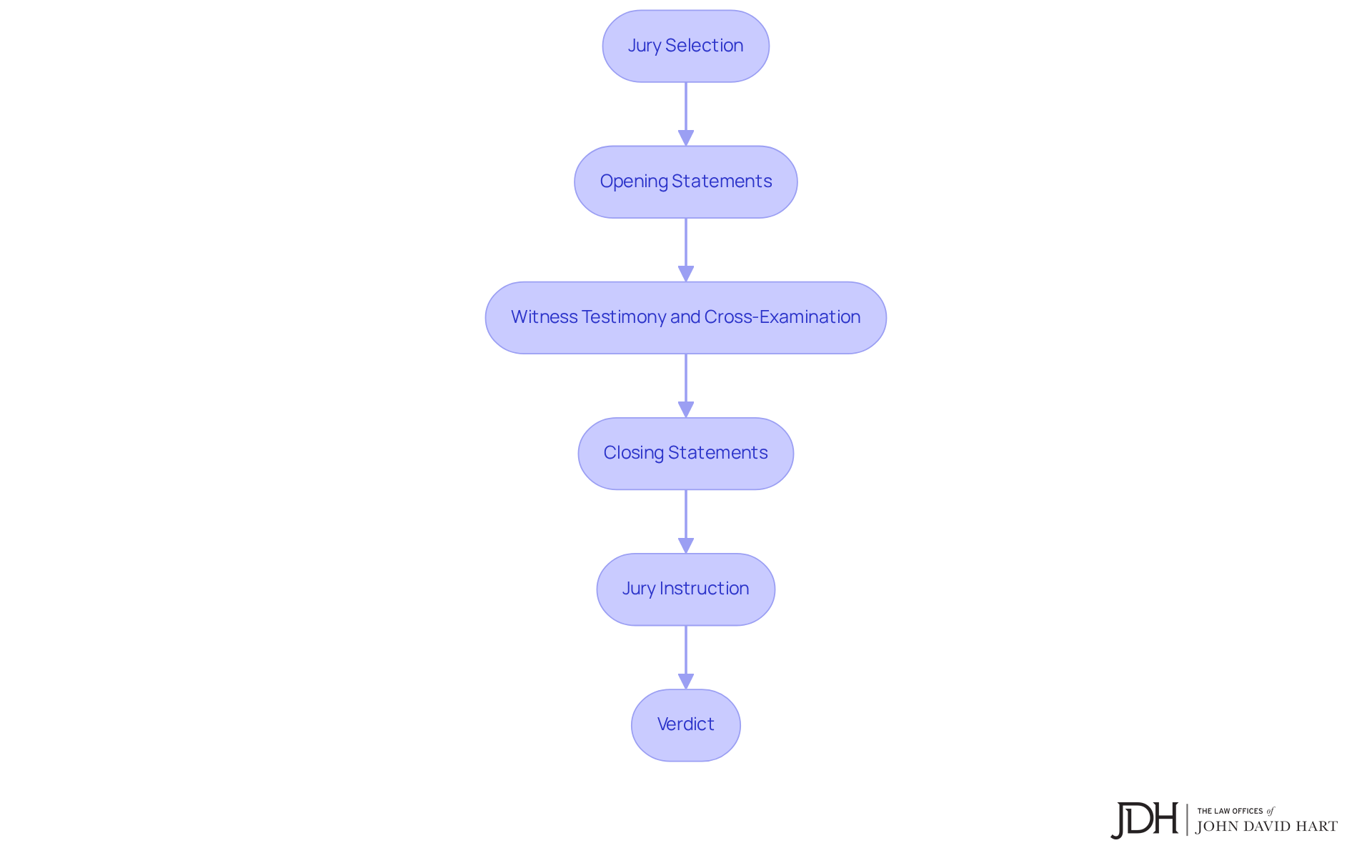
Preparation is vital if your situation progresses to trial. It’s important to understand the intricacies of the trial process, which includes jury selection, witness testimonies, and the presentation of evidence. Have open discussions about potential outcomes and develop strategies to effectively present your argument. Personal harm trials can vary greatly in length; while most trials last only a few hours, they can extend to several days depending on the complexity of the case. For example, trials typically last three to five days, while complex disputes may take six days or longer.
Understanding the trial process is crucial, as it can be a lengthy and emotionally taxing experience. Your attorney will guide you through each stage of the trial, which consists of six phases:
- Jury selection
- Opening statements
- Witness testimony and cross-examination
- Closing statements
- Jury instruction
- Verdict
As noted by experts like Mr. John Miller, going to trial for a catastrophic injury case is often seen as a last resort and usually occurs when a settlement cannot be reached. Staying informed and engaged throughout this process is essential for your success. With more than 90% of cases settling before trial, knowing how to navigate the trial landscape can significantly influence the trajectory of your case.

Conclusion
Understanding the complexities of catastrophic injury litigation is essential for victims seeking justice and compensation for their suffering. Navigating this challenging legal landscape requires not only awareness of one’s rights but also a strategic approach to the intricacies of the law. By taking informed steps, individuals can significantly enhance their chances of achieving a favorable outcome.
Throughout this article, we have highlighted key strategies that can make a difference. The importance of immediate medical care cannot be overstated, as well as the necessity for thorough documentation of injuries. Selecting the right legal representation, gathering compelling evidence, negotiating effectively with insurance companies, and preparing for potential trial scenarios are all critical steps. Each of these plays a vital role in building a strong case, ensuring that victims receive adequate compensation for their medical expenses, lost wages, and the emotional toll of their injuries.
Ultimately, the path to securing justice in catastrophic injury cases is not just about understanding the legal process; it’s also about empowering individuals to advocate for themselves. It’s crucial for victims to seek support, stay informed, and take proactive measures to protect their rights. By doing so, they can face the challenges ahead with confidence and work towards a resolution that truly honors their experiences and needs. Remember, you are not alone on this journey, and taking these steps can lead to a brighter future.
Frequently Asked Questions
What is a catastrophic injury?
A catastrophic injury is a profoundly severe condition that often leads to long-term or permanent disabilities, significantly affecting an individual’s ability to live independently. Common examples include traumatic brain damage, spinal cord injuries, and severe burns.
What are the legal implications of catastrophic injuries?
The legal implications include the complexity of litigation due to extensive healthcare needs and the lasting impacts on a victim’s quality of life. Victims may be eligible for compensation for medical expenses, lost wages, and restitution for pain and suffering.
How much can lifetime care expenses for serious traumatic brain damage exceed?
Lifetime care expenses for serious traumatic brain damage can exceed $3 million, covering rehabilitation, home health assistance, and ongoing health supplies.
Why is it important for victims to understand their legal rights?
Understanding legal rights empowers victims to take informed action as they navigate the complexities of catastrophic injury litigation, which can lead to better outcomes in their pursuit of justice.
What immediate actions should be taken after experiencing a catastrophic injury?
It is essential to seek prompt healthcare to protect your health and establish a vital health record. Additionally, carefully document your ailments, take photographs, maintain health records, and gather witness statements and relevant evidence.
How can timely healthcare impact recovery outcomes?
Timely healthcare can significantly improve recovery outcomes. For instance, receiving treatment shortly after an accident can enhance prognosis and recovery.
What are the potential costs associated with emergency treatment for severe injuries?
Emergency department visits can average between $18,000 and $25,000, while initial hospitalization costs for serious spinal cord injuries often range from $140,000 to $200,000.
How can The Law Offices of John David Hart assist victims of catastrophic injuries?
The Law Offices of John David Hart is dedicated to guiding victims through the complexities of catastrophic injury litigation, ensuring they receive the justice and compensation they deserve.
List of Sources
- Define Catastrophic Injury and Its Legal Implications
- license.pmmc.gov.gh (https://license.pmmc.gov.gh/personal-injury-lawyer-top-quotes)
- gws.sandbox.iam.s.uw.edu (https://gws.sandbox.iam.s.uw.edu/personal-injury-lawyer-top-quotes)
- What You Need to Know About Catastrophic Injury Statistics and Recovery Costs (https://dll-law.com/blog/catastrophic-injury-statistics-reveal-true-recovery-costs.cfm)
- Catastrophic Injury Statistics: What the Numbers Reveal About Life-Altering Accidents In the U.S. – Kyle Bachus (https://kylebachus.com/blog/2025/05/14/catastrophic-injury-statistics)
- One moment, please… (https://keyslawofficesqc.com/14-inspirational-quotes-about-personal-injury-law-justice-and-fighting-for-whats-right)
- Take Immediate Action: Document Your Injury and Seek Medical Care
- What You Need to Know About Catastrophic Injury Statistics and Recovery Costs (https://dll-law.com/blog/catastrophic-injury-statistics-reveal-true-recovery-costs.cfm)
- Personal Injury Law Statistics and Industry Trends for 2026 (https://casepeer.com/blog/personal-injury-statistics)
- primesurgicalsuites.com (https://primesurgicalsuites.com/blog/the-importance-of-prompt-medical-care-after-an-accident)
- relias.com (https://relias.com/blog/10-inspiring-patient-experience-quotes)
- hcplive.com (https://hcplive.com/view/15-great-quotes-by-physicians)
- Select the Right Legal Representation: Finding a Catastrophic Injury Lawyer
- Personal Injury Cases and Industry Trends: Statistics 2025 (https://onthemap.com/blog/personal-injury-stats)
- Personal Injury Lawsuits Statistics 2023: Facts & Trends – The Clark Law Office (https://theclarklawoffice.com/personal-injury-lawsuits-statistics-2023-facts-trends)
- 2026 Personal Injury Law Statistics: What the Data Reveals (https://clio.com/blog/personal-injury-law-statistics)
- Personal Injury Lawyer Success Rates and the Average Settlements (https://aronberglaw.com/blog/personal-injury-lawyer-success-rates-average-settlements)
- Personal Injury Statistics for 2026: Key Data, Trends, and Insights | Grow Law (https://growlaw.co/blog/personal-injury-stats)
- Gather Evidence and Build Your Case: Essential Steps for Litigation
- A Deep Dive into Personal Injury Law Statistics for 2025 – RunSensible (https://runsensible.com/blog/personal-injury-law-statistics)
- klielaw.com (https://klielaw.com/the-essential-evidence-checklist-for-personal-injury-cases)
- kirkpatricklaw.com (https://kirkpatricklaw.com/key-evidence-to-support-injury-claims)
- Types Of Personal Injury Evidence | 2026 Guide (https://torhoermanlaw.com/legal-guides/personal-injury-lawsuit-guide/types-of-personal-injury-evidence)
- web.ece.ucsb.edu (https://web.ece.ucsb.edu/oewiki/index.php/20_Inspiring_Quotes_About_Mesothelioma_Legal)
- Negotiate with Insurance Companies: Strategies for Fair Compensation
- tt-attorney.com (https://tt-attorney.com/effective-strategies-for-negotiating-with-insurance-companies)
- Personal Injury Claim Statistics | Probinsky & Cole (https://probinskylaw.com/2020/06/personal-injury-claim-statistics)
- A Deep Dive into Personal Injury Law Statistics for 2025 – RunSensible (https://runsensible.com/blog/personal-injury-law-statistics)
- How to Master Insurance Settlement Negotiation in 5 Steps (https://insuranceclaimrecoverysupport.com/insurance-settlement-negotiation)
- warmuthlaw.com (https://warmuthlaw.com/the-art-of-negotiating-with-insurance-companies)
- Prepare for Trial: Understanding Potential Outcomes and Next Steps
- The Trial Process For a Personal Injury Lawsuit (https://wernerhoffman.com/blog/trial-personal-injury-lawsuit)
- gws.sandbox.iam.s.uw.edu (https://gws.sandbox.iam.s.uw.edu/best-personal-injury-lawyer-quotes)
- morrisbart.com (https://morrisbart.com/blog/trial-process)
- rrlfirm.com (https://rrlfirm.com/2024/01/24/understanding-the-stages-of-a-personal-injury-case)
- cloudlex.com (https://cloudlex.com/tips-and-tricks/personal-injury-cases-to-trial)