Introduction
Navigating the complexities of wrongful death lawsuits in Texas is essential for families facing the heart-wrenching aftermath of a tragic loss. These legal proceedings not only serve as a pathway to seek justice but also provide an opportunity to recover financial compensation for the deep emotional and economic impacts endured. Yet, the intricacies of this process can feel overwhelming, leading to pressing questions about:
- Eligibility
- Timelines
- Types of damages that can be pursued
How can families ensure they receive the support and information they need as they embark on this difficult journey? Together, we can explore these challenges and find the best path forward.
Define Wrongful Death in Texas
In a certain state, wrongful death is defined as a death that results from the wrongful act, neglect, carelessness, unskillfulness, or failure of another individual or organization. This definition, as outlined in the Civil Practice and Remedies Code § 71.001, allows surviving family members to seek compensation for their profound loss. Typically, eligible claimants include the deceased’s spouse, children, and parents. Understanding this definition is crucial for recognizing who can and the potential for obtaining compensation, which can significantly impact the financial security of the grieving family.
In Texas, the cap on non-financial compensation in wrongful death lawsuits is set at $750,000, and all funds obtained from a settlement in a wrongful death [lawsuit Texas](https://hartlaw.com/?p=7087) are not subject to taxation. Recoverable damages may encompass:
- Lost income
- Loss of parental guidance
- Various other economic losses
Given the emotional and practical challenges associated with claims for a wrongful death lawsuit in Texas, it is vital to engage a knowledgeable attorney in this area. They can help navigate the legal procedures successfully, providing the support and guidance needed during such a difficult time.
Have you considered how this process could affect your family’s future? Seeking the right legal support can make a significant difference in your journey toward healing and justice.

Explore Legal Framework for Wrongful Death Claims
Navigating the legal structure surrounding a [wrongful death lawsuit in Texas](https://hartlaw.com/practice-areas/oilfield-injuries-deaths) can be overwhelming, especially during such a sensitive time. Chapter 71 of the Civil Practice and Remedies Code primarily defines the eligibility criteria for filing a claim, the statute of limitations, and the types of damages that can be pursued. In Texas, the statute of limitations for initiating a lawsuit related to a fatality is typically two years from the date of the individual’s passing. However, if the deceased was a minor, this period may not commence until the minor reaches the age of 18. It’s crucial to understand that if a claim isn’t filed within this timeframe, the opportunity to seek justice may be permanently lost.
Moreover, the law restricts the right to file a claim to specific family members, including surviving spouses, children, and parents. Close relatives must initiate legal actions within three months of the passing to preserve their right to file. This emphasizes the importance of understanding your legal rights and standing in these delicate matters. , as delays can jeopardize the integrity of the case and lessen the chances of a successful outcome.
In addition, there are exceptions to the two-year statute of limitations, such as cases involving delayed discovery of negligence or fraud by the defendant, which can extend the filing period. Grasping these nuances is vital for families as they navigate the complexities of wrongful death lawsuit Texas claims. Remember, you are not alone in this journey, and seeking support can make a significant difference in how you approach these challenges.

Identify Recoverable Damages in Wrongful Death Lawsuits
In Texas, when navigating the difficult terrain of a wrongful death lawsuit, it’s essential to understand the types of compensations that may be recoverable. These are generally categorized into two main types: economic and non-economic compensations.
- Economic losses encompass measurable financial setbacks, such as:
- Lost income
- Medical expenses incurred before the decedent’s passing
- Funeral expenses
For instance, families often find solace in recovering medical bills related to treatment prior to death, as well as costs associated with burial and funeral services, which can include expenses for caskets, burial plots, and funeral home fees.
- On the other hand, non-economic losses relate to the intangible suffering experienced by the surviving family members. This can encompass:
- Loss of companionship
- Emotional distress
- Loss of household services
Have you ever considered how the emotional trauma experienced by loved ones can significantly impact their quality of life? Courts may award compensation for this suffering, acknowledging the profound emotional toll it takes. In cases of severe negligence or deliberate injury, punitive compensation may also be granted, serving as a deterrent for similar behavior in the future.
Understanding these categories is crucial for claimants as they navigate this . It empowers them to accurately assess the potential compensation they may receive. Statistics reveal that wrongful fatality settlements in the Lone Star State can vary widely, with many families obtaining between $500,000 and $1 million, while some instances may even surpass $10 million, especially when punitive compensation is involved.
Moreover, it’s significant to mention that the statute of limitations for filing a wrongful death lawsuit in Texas is two years from the date of passing. This underscores the importance of seeking effective legal representation, which can be pivotal in maximizing recovery for both economic and non-economic damages.

Outline the Process for Filing a Wrongful Death Lawsuit
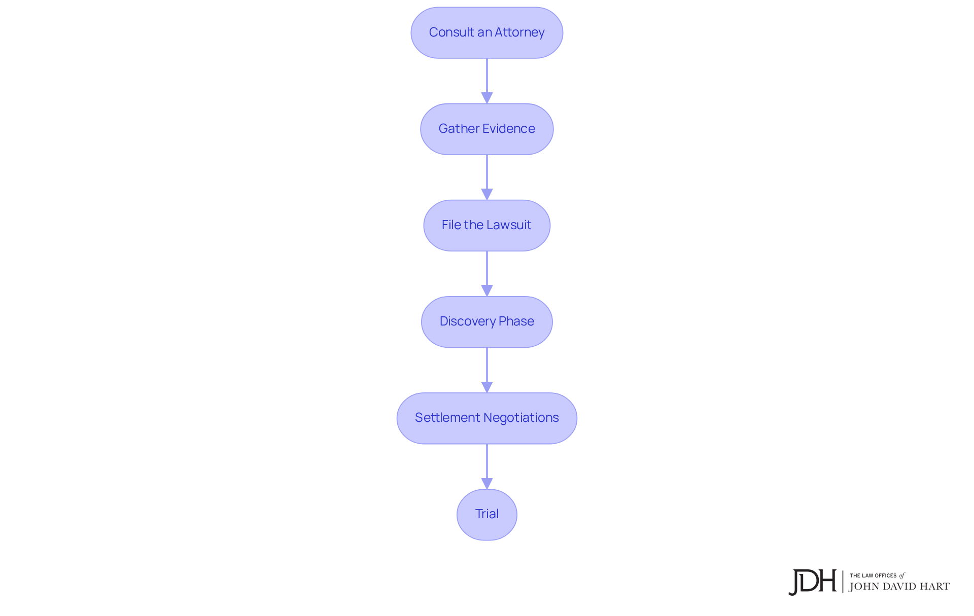
Submitting a wrongful death lawsuit in Texas for an unjust loss of life involves several essential steps that can feel overwhelming during such a difficult time.
- Consult an Attorney: It’s crucial to engage a lawyer who specializes in fatality-related cases. They will assess the viability of your claim and guide you through the legal landscape. As attorney Niles Sneed compassionately states, ‘We will hear your story and take all essential steps towards the justice you deserve.’
- Gather Evidence: Collecting critical documentation, such as medical records, police reports, and witness statements, is vital for substantiating your case.
- File the Lawsuit: Your attorney will draft and in the appropriate court, ensuring compliance with all legal requirements. Remember, only surviving partners, offspring, and parents are permitted to file a wrongful death lawsuit in Texas for loss of life.
- Discovery Phase: During this phase, both parties will exchange relevant evidence and information, allowing for a thorough examination of the case.
- Settlement Negotiations: Many cases of unjust fatalities are settled prior to trial. Your lawyer will represent you during these discussions, striving for a just resolution. In the state, improper fatality settlements generally range from $500,000 to $1 million, influenced by several factors.
- Trial: If a settlement cannot be achieved, the case will proceed to trial, where a judge or jury will render a decision.
Furthermore, families can find comfort in knowing that all money received in a wrongful death lawsuit Texas settlement is not taxed, providing financial relief during a challenging time. Understanding this process is crucial for families seeking justice and compensation for their loss. It empowers them to navigate the complexities of the legal system effectively, ensuring they feel supported every step of the way.

Conclusion
Understanding the wrongful death lawsuit process in Texas is crucial for families seeking justice and compensation after a tragic loss. This legal journey encompasses various critical aspects, including:
- The definition of wrongful death
- Eligibility criteria for filing claims
- The types of recoverable damages
- The step-by-step process involved in pursuing a lawsuit
Each of these elements plays a vital role in empowering families to navigate the complexities of the legal system during an incredibly challenging time.
Throughout this discussion, we highlighted key insights, such as:
- The importance of timely action due to the statute of limitations
- The distinction between economic and non-economic damages
- The necessity of engaging a knowledgeable attorney
This guidance is essential, not only for understanding potential compensation but also for ensuring that families preserve their rights to file claims within the designated timeframe. The emotional and financial implications of these claims are significant, profoundly impacting the future well-being of the survivors.
Ultimately, grasping the wrongful death lawsuit process in Texas extends beyond legalities; it is about seeking closure and support during a period of grief. Families are encouraged to act promptly and consider legal representation to navigate this intricate landscape effectively. By doing so, they can honor their loved ones and work towards achieving the justice and compensation they deserve, providing a pathway to healing and rebuilding their lives.
Frequently Asked Questions
What is wrongful death in Texas?
Wrongful death in Texas is defined as a death that results from the wrongful act, neglect, carelessness, unskillfulness, or failure of another individual or organization, as outlined in the Civil Practice and Remedies Code § 71.001.
Who can file a wrongful death lawsuit in Texas?
Eligible claimants who can file a wrongful death lawsuit in Texas typically include the deceased’s spouse, children, and parents.
What types of damages can be recovered in a wrongful death lawsuit in Texas?
Recoverable damages in a wrongful death lawsuit in Texas may include lost income, loss of parental guidance, and various other economic losses.
Is there a cap on non-financial compensation in wrongful death lawsuits in Texas?
Yes, the cap on non-financial compensation in wrongful death lawsuits in Texas is set at $750,000.
Are settlements from wrongful death lawsuits in Texas subject to taxation?
No, all funds obtained from a settlement in a wrongful death lawsuit in Texas are not subject to taxation.
Why is it important to engage a knowledgeable attorney for a wrongful death lawsuit in Texas?
Engaging a knowledgeable attorney is vital due to the emotional and practical challenges associated with wrongful death claims, as they can help navigate the legal procedures and provide necessary support and guidance during a difficult time.