Introduction
Finding legal representation can often feel overwhelming, especially when financial concerns weigh heavily on your mind. The ‘No Win No Fee’ model offers a beacon of hope for those in search of justice without the strain of upfront costs. This approach allows clients to pursue their claims without the fear of financial devastation. Yet, navigating the world of no win no fee lawyers can raise important questions about reliability, costs, and the overall process.
How can individuals ensure they select the right attorney who not only comprehends their unique circumstances but also aligns with their financial needs?
In addition, it’s essential to consider the emotional and practical challenges that accompany this journey. Finding the right support can make all the difference. You deserve an attorney who understands your situation and is committed to your success. By asking the right questions and seeking guidance, you can embark on this path with confidence and clarity.
Understand the ‘No Win No Fee’ Concept
The ‘No Win No Fee‘ arrangement, often known as a contingency fee agreement, offers a compassionate solution for clients who may feel overwhelmed by the prospect of upfront costs and are searching for legal representation. This model is particularly beneficial for those who might struggle to pay legal fees in advance, allowing them to work with lawyers near me without financial stress. If your case does not succeed, you owe nothing to your attorney, providing a sense of relief during a challenging time. Conversely, if you win, your lawyer typically receives a percentage of the settlement, usually ranging from 33% to 40%.
It’s crucial to carefully review the conditions of any contract to understand how charges are determined and to be aware of any potential expenses that may arise during the judicial process, such as:
- court reporting costs
- witness expenses
- expert charges
Moreover, while clients are not responsible for attorney fees if they do not succeed when working with a lawyer, they may still be accountable for other costs associated with pursuing their case. This structure not only provides access to justice but also motivates attorneys to work diligently on behalf of their clients, aligning their interests with those they represent.
Recent updates in 2025 highlight that many clients under ‘No Win No Fee’ agreements have experienced successful outcomes. This reinforces the effectiveness of this approach in securing justice for clients facing significant challenges. As legal expert Benson Varghese noted, ‘With a contingency fee, there’s no financial barrier to seeking legal help.’ This is a powerful reminder that support is available, and taking the first step towards legal assistance can be a life-changing decision.

Identify and Evaluate Local No Win No Fee Lawyers
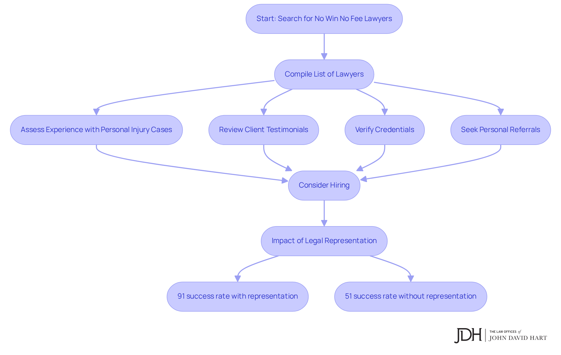
Begin your journey toward justice by typing [no win no fee lawyers](https://hartlaw.com/10-reasons-to-choose-no-fee-no-win-lawyers-for-your-case) near me into an online search engine. This simple step can help you compile a list of lawyers who might be able to assist you. As you review this list, take a moment to assess each lawyer’s experience with cases similar to yours. Consider the reviews and testimonials from former clients; these insights can reveal their strengths and overall effectiveness.
It’s also essential to verify their credentials and any professional affiliations, which you can often find on platforms like the American Bar Association’s website. In addition, don’t hesitate to reach out to friends or family for suggestions; personal referrals can lead to trustworthy representation.
Remember, hiring an attorney can be a significant decision. The typical success rate for clients is much higher for those who seek legal help. In fact, 91% of represented clients secure compensation, compared to just 51% for those who navigate the process alone. Moreover, individuals who filed or threatened to file a lawsuit were more likely to receive a payout—81% versus 67% for those who did not file.
This underscores the importance of selecting a competent attorney who can advocate effectively for your rights. The Law Offices of John David Hart offers guidance and support, ensuring you feel informed and empowered throughout the legal process. You deserve to have someone by your side who understands your journey and is committed to your success.

Schedule Consultations and Prepare Key Questions
Once you have shortlisted potential attorneys, it’s time to schedule consultations with them. Many attorneys offer complimentary initial meetings, which provide a wonderful opportunity to discuss your situation without any financial obligation. As you prepare for these meetings, consider creating a list of questions, such as:
- What is your experience with cases like mine?
- How do you handle communication with clients?
- What are your fees, and how are they structured under the fee agreement?
- What is your approach to handling my case?
Understanding these aspects can help ease your concerns and clarify your options.
It’s important to note that attorney reviews can be very helpful. This information can provide insight into the financial implications of engaging an attorney. Additionally, consider that client testimonials can offer valuable perspectives. This statistic underscores the significance of choosing the right attorney and its profound impact on clients like you.
Taking notes during these consultations can be incredibly beneficial, allowing you to compare your options later and make a more informed decision. Remember, the best attorneys, such as those at the Law Offices of John David Hart, make client satisfaction a priority. However, it’s wise to be aware of potential additional costs, such as administrative fees, that may arise during the process. Your journey towards legal representation is important, and taking these steps can lead you to the assistance you need.
Review Contracts and Understand Terms of Service
Before entering into any agreement, it’s essential to take a moment to carefully review the contract provided by your attorney. This step is crucial for your peace of mind and understanding. Here are some key elements to focus on:
- Fee Percentage: It’s important to know the specific percentage that will be deducted as your lawyer’s fee. Most charge a contingency fee that typically ranges from 25% to 40%. This amount often depends on the complexity of your case and whether it goes to trial.
- Extra Expenses: Be aware of any extra expenses that might come up, such as filing fees, court reporter charges, expert witness payments, and costs associated with obtaining evidence. These expenses are usually deducted from your total recovery, so it’s good to be informed.
- Cost Responsibility: Clarify the conditions under which you might be responsible for costs if your case does not succeed. Most agreements with lawyers state that you won’t owe fees if you lose, but you could still be liable for certain out-of-pocket expenses.
- Communication and Timeline: Discuss how your attorney will keep you informed throughout the process, including the expected timeline for your case. Regular updates on your situation are vital for managing expectations and ensuring you feel supported.
If any part of the contract seems unclear, please don’t hesitate to ask your lawyer for clarification. Understanding these terms is essential not only for your peace of mind but also for your success as your case unfolds.

Conclusion
The journey to finding a no win no fee lawyer can feel both empowering and essential for those seeking justice without the burden of upfront costs. By understanding the ‘No Win No Fee’ arrangement, individuals can pursue legal representation with confidence, knowing they are not financially obligated unless they win their case. This model alleviates financial stress and aligns the interests of clients and attorneys, fostering a dedicated pursuit of justice.
Key steps in this process include:
- Identifying local lawyers
- Evaluating their experience and success rates
- Scheduling consultations to ask pertinent questions
- Thoroughly reviewing contracts to understand all terms and potential costs
The data underscores the significant advantage of legal representation, revealing that clients with attorneys are far more likely to secure compensation.
Ultimately, taking action to find the right no win no fee lawyer is a crucial step toward achieving a favorable outcome in personal injury cases. It is vital to remain informed and proactive throughout this process, as the right legal support can be transformative. Empowerment through knowledge and careful selection of legal representation can lead to a successful resolution, paving the way for justice and peace of mind.
Frequently Asked Questions
What is the ‘No Win No Fee’ concept?
The ‘No Win No Fee’ concept, also known as a contingency fee agreement, allows clients to pursue legal action without upfront costs. If the case is unsuccessful, the client owes nothing to the attorney.
Who can benefit from a ‘No Win No Fee’ arrangement?
This arrangement is particularly beneficial for individuals who may struggle to pay legal fees in advance, providing them with the opportunity to seek justice without financial strain.
What happens if my case is successful under a ‘No Win No Fee’ agreement?
If your case is successful, the attorney typically receives a percentage of the settlement or award, usually ranging from 33% to 40%.
Are there any costs I might still be responsible for if I don’t win my case?
Yes, clients may still be responsible for other costs associated with pursuing their case, such as court reporting costs, witness expenses, and expert charges, even if they do not owe attorney fees.
How does the ‘No Win No Fee’ structure benefit clients and attorneys?
This structure democratizes access to legal services and motivates attorneys to work diligently on behalf of their clients, aligning their interests with those they represent.
What recent updates have been noted regarding ‘No Win No Fee’ agreements?
Recent updates in 2025 indicate that many personal injury cases under ‘No Win No Fee’ agreements have seen successful outcomes, reinforcing the effectiveness of this approach in securing justice for clients.
What did legal expert Benson Varghese say about ‘No Win No Fee’ agreements?
Benson Varghese noted that “With a contingency fee, there’s no financial barrier to seeking legal help,” highlighting the importance of this model in providing access to legal assistance.
List of Sources
- Understand the ‘No Win No Fee’ Concept
- Understanding Contingency Fee Agreements in Personal Injury Cases [2024] (https://versustexas.com/blog/contingency-fee-agreements)
- cockaynelaw.com (https://cockaynelaw.com/what-percentage-does-a-personal-injury-lawyer-take)
- What is No Win No Fee, and Is It Right for You? ⚖️ (https://lgkg.com/what-is-no-win-no-fee-and-is-it-right-for-you)
- albtriallawyers.com (https://albtriallawyers.com/what-percentage-do-most-personal-injury-lawyers-take)
- Personal Injury Statistics for 2026: Key Data, Trends, and Insights | Grow Law (https://growlaw.co/blog/personal-injury-stats)
- Identify and Evaluate Local No Win No Fee Lawyers
- Personal Injury Claim Statistics | Probinsky & Cole (https://probinskylaw.com/2020/06/personal-injury-claim-statistics)
- 2026 Personal Injury Law Statistics: What the Data Reveals (https://clio.com/blog/personal-injury-law-statistics)
- Personal Injury Statistics for 2026: Key Data, Trends, and Insights | Grow Law (https://growlaw.co/blog/personal-injury-stats)
- What Does ‘No Win, No Fee’ Really Mean? – PMR Law (https://pandmllp.com/what-does-no-win-no-fee-really-mean)
- Schedule Consultations and Prepare Key Questions
- Statistics Related to Personal Injury Litigation | Bernard Law (https://4injured.com/washington-personal-injury-lawyers/personal-injury-statistics)
- What Percent Do Personal Injury Lawyers Take? (https://moorelaw.com/resources/what-percent-do-personal-injury-lawyers-take)
- Personal Injury Statistics for 2026: Key Data, Trends, and Insights | Grow Law (https://growlaw.co/blog/personal-injury-stats)
- What Percentage Does a Personal Injury Lawyer Take? (https://curielandrunion.com/blog/what-percentage-do-lawyers-take-for-a-personal-injury-case)
- What percentage do most personal injury lawyers take? – Northern California Personal Injury Lawyer | Law Offices of J.Chrisp (https://chrisplaw.com/what-percentage-do-most-personal-injury-lawyers-take)
- Review Contracts and Understand Terms of Service
- What Percentage Does a Lawyer Take From a Settlement? (https://naqvilaw.com/what-percentage-does-a-lawyer-take-from-a-settlement)
- cibulalaw.com (https://cibulalaw.com/what-percentage-do-most-injury-lawyers-take)
- What Percentage Does a Personal Injury Lawyer Take? (https://curielandrunion.com/blog/what-percentage-do-lawyers-take-for-a-personal-injury-case)
- 2026 Personal Injury Law Statistics: What the Data Reveals (https://clio.com/blog/personal-injury-law-statistics)