Introduction
Navigating the roads of Texas requires more than just a valid driver’s license; it demands a thorough understanding of the state’s intricate traffic laws and regulations. These rules are not merely suggestions but essential guidelines designed to protect all road users and maintain order on the highways. As Texas prepares for significant changes to its Transportation Code in 2025, including the elimination of certain vehicle safety inspections, the importance of staying informed about these regulations becomes even more critical. How can motorists ensure they are compliant and contribute to safer driving conditions amidst evolving laws and increasing accident rates?
In addition, it’s important to recognize the emotional and practical challenges that come with these changes. Many drivers may feel overwhelmed or anxious about keeping up with new regulations. Moreover, understanding these laws is not just about compliance; it’s about fostering a safer environment for everyone on the road. By staying informed and proactive, motorists can play a vital role in enhancing road safety.
So, how can you ensure you’re up to date? Seeking guidance from trusted sources and engaging with community resources can provide the support you need. Remember, every effort counts in making our roads safer for all.
Define the Rules of the Road in Texas
The encompass a collection of laws and regulations designed to ensure safe and orderly traffic flow. These regulations include traffic signals, signage, right-of-way laws, and specific driving behaviors mandated by the . Understanding these regulations is crucial for all motorists, as they not only enhance safety but also establish that can affect liability in the event of an accident. For example, state law requires drivers to yield to pedestrians in crosswalks and adhere to posted speed limits—both essential for preventing accidents and ensuring public safety.
Starting January 1, 2025, significant updates to the will come into effect. This includes the elimination of non-commercial vehicle safety inspections, although emissions inspections will still be necessary in certain counties. This change aims to simplify the inspection process while preserving safety standards for vehicles in emissions counties. Additionally, motorists should be aware of , such as the requirement to maintain a minimum distance of three feet when overtaking cyclists under the Safe Passing Law. This is vital for reducing .
Grasping these guidelines is not just about compliance; it’s about fostering a culture of safety on our highways. The influence of traffic laws on accident rates is significant, as adherence to these regulations has been linked to lower incident rates. For instance, the implementation of speed limits and right-of-way regulations plays a crucial role in decreasing collisions and enhancing overall safety on our roads. Furthermore, motorists are required to carry , which is essential for legal responsibility should an accident occur.
In summary, the regulations governing travel in our state are designed to protect all users of the streets. It is vital for every motorist to be aware of the . By understanding and following these regulations, you contribute to a for yourself and others. It’s important to stay updated about the changes in the Transportation Code, as they directly impact your responsibilities and safety on the road.

Examine Speed Limit Laws and Regulations
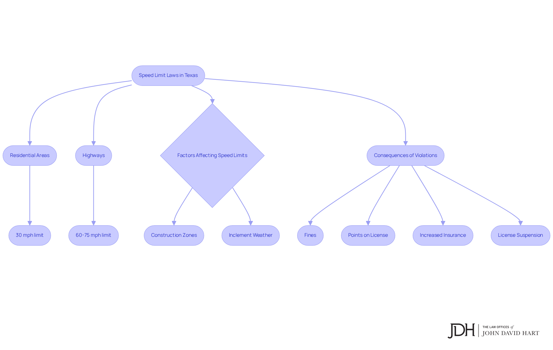
In our communities, velocity restrictions are thoughtfully set based on the type of road and the surrounding environment. For example, in residential areas, are often lower, typically around 30 mph, to keep families and children safe. On the other hand, highways may have limits that range from 60 to 75 mph, reflecting the different needs of these thoroughfares. The (TxDOT) plays a vital role in establishing these limits, all aimed at enhancing safety for everyone on the road.
It’s important to be aware that can change due to factors like . This dynamic nature requires us to remain alert and flexible while driving. Ignoring these regulations can lead to , including:
- Fines
- Points on your license
- Increased insurance premiums
Accumulating points from various can ultimately result in , which can be a significant burden.
Moreover, the encourages us to adjust our speed according to the current conditions of the highway, traffic, and weather. Local streets often experience more speeding incidents than highways, highlighting the unique risks associated with different types of roads. Severe violations, such as speeding over 100 mph, can result in hefty fines, potentially reaching up to $2,000, and even jail time. Understanding the is essential not just for compliance but also for ensuring our own safety and the safety of others.
As we navigate our daily journeys, let’s take a moment to reflect on the importance of the . They are there to protect us and our loved ones, fostering a safer environment for everyone. If you have questions or need support understanding these regulations, don’t hesitate to reach out for guidance.

Understand Reasonable and Prudent Speed Standards
In Texas, the state that drivers must control their vehicles at a ” pace. This means adjusting speed based on road conditions, traffic, and visibility. For instance, during challenging weather like heavy rain or fog, it’s crucial for motorists to slow down. This not only helps maintain control of the vehicle but also ensures safety for everyone on the road, following the . The concept of ” can feel subjective, which highlights the importance of good judgment while driving.
In legal situations, particularly after an accident, can significantly influence liability and compensation outcomes. If a driver struggles to manage their speed and is involved in a crash, they may be deemed legally negligent, further. Moreover, the rules of the road in Texas include a (TxDOT) to adjust speed limits temporarily during adverse weather conditions. This proactive measure aims to by aligning speed limits with current conditions.
Texas has been grappling with a troubling trend of , unfortunately leading the nation in fatalities from such incidents. In 2021, speeding motorists were responsible for 1,568 deaths, representing 34.8% of all in the state. This alarming statistic underscores the urgent need for drivers to , especially in difficult weather, to prevent tragic accidents and ensure safety on our roads. Let’s prioritize safety together and advocate for responsible driving practices that protect not just ourselves, but everyone around us.

Explore Consequences of Violating Road Rules
Breaking traffic regulations in Texas can lead to various consequences, including traffic tickets, penalties, and points on your license. More severe violations, such as reckless driving or driving under the influence, can result in criminal charges, license suspension, and even imprisonment. Moreover, these violations can significantly impact civil cases, especially in . If a driver is found to have breached traffic regulations during an accident, they may be deemed responsible for damages, which can include medical costs, lost income, and pain and suffering for the injured party.
Understanding these consequences highlights the , ensuring not only your safety but also the safety of others. Furthermore, having is crucial in navigating these complex situations. As clients of of John David Hart have expressed, and support during the legal process are vital. One client shared, ‘John Hart and his staff communicated with me verbally as needed and kept me totally aware of all proceedings of my case,’ emphasizing the importance of being informed. Another client reflected, ‘With all the things that were going wrong, John was the one thing that I could count on to be right,’ showcasing the trust and reliability that The Law Offices of John David Hart provide.
These testimonials reflect the firm’s commitment to advocating for victims of personal injury, ensuring they receive the . If you find yourself in a challenging situation, remember that you don’t have to face it alone. Seeking legal assistance can make a significant difference in your journey toward recovery and justice.
Conclusion
Understanding the rules of the road in Texas is essential for every driver. These regulations are designed to promote safety and responsible driving, which is why familiarizing oneself with the Transportation Code is so important. By doing so, motorists can navigate the highways with confidence, knowing that adhering to these laws not only protects them but also safeguards other road users. As changes to the code unfold, like the elimination of non-commercial vehicle safety inspections, it becomes even more crucial for drivers to stay informed and engaged with their responsibilities.
Key points throughout this discussion highlight the significance of speed limits and the necessity of maintaining a reasonable and prudent speed under various conditions. The serious consequences of violating traffic laws cannot be overstated. Statistics surrounding speeding-related fatalities in Texas serve as a stark reminder of the urgency to adjust driving behaviors to reflect road conditions and legal requirements. Moreover, understanding the potential legal ramifications of traffic violations illustrates why these rules are so vital for all motorists.
Ultimately, embracing the rules of the road goes beyond merely avoiding penalties; it fosters a culture of safety and responsibility on Texas highways. Every driver has a role to play in reducing accidents and protecting lives. By committing to safe driving practices and staying informed about evolving regulations, motorists can contribute to a safer driving environment for everyone. It is imperative to prioritize road safety, not just as a legal obligation but as a moral responsibility to oneself and the community. Together, let’s create a safer Texas for all.
Frequently Asked Questions
What are the rules of the road in Texas?
The rules of the road in Texas are a collection of laws and regulations that include traffic signals, signage, right-of-way laws, and specific driving behaviors mandated by the Transportation Code to ensure safe and orderly traffic flow.
Why is it important to understand the rules of the road?
Understanding the rules of the road is crucial for all motorists as it enhances safety and establishes legal benchmarks that can affect liability in the event of an accident.
What significant changes to the Transportation Code will take effect on January 1, 2025?
Starting January 1, 2025, non-commercial vehicle safety inspections will be eliminated, although emissions inspections will still be required in certain counties.
What is the Safe Passing Law in Texas?
The Safe Passing Law requires motorists to maintain a minimum distance of three feet when overtaking cyclists, which is vital for reducing accidents involving vulnerable road users.
How do traffic laws influence accident rates?
Adherence to traffic laws, such as speed limits and right-of-way regulations, has been linked to lower incident rates, thereby enhancing overall safety on the roads.
What insurance requirements must motorists in Texas meet?
Motorists in Texas are required to carry minimum liability insurance, which is essential for legal responsibility in the event of an accident.
How can understanding road regulations contribute to a safer driving environment?
By understanding and following the rules of the road, motorists contribute to a safer driving environment for themselves and others, fostering a culture of safety on highways.