Introduction
Navigating the aftermath of a bicycle accident can be an overwhelming experience, often leaving victims feeling lost and uncertain. The right legal representation can truly make a difference, offering not just expertise in the unique challenges faced by cyclists, but also a nurturing support system during such a difficult time. As individuals strive to reclaim their lives and seek fair compensation, the real challenge lies in identifying the most qualified San Antonio bicycle accident lawyer among many options. What key qualities should you prioritize to ensure the best possible outcome in these critical moments?
Recognize the Importance of a Specialized Bicycle Accident Lawyer
Navigating the aftermath of a can feel overwhelming, and having the guidance of a specialized can make all the difference. These compassionate attorneys understand the unique traffic laws, liability issues, and insurance claims that specifically affect cyclists. They are deeply familiar with the , such as and fractures, along with the that may arise.
By securing a lawyer who specializes in this field, victims can feel confident that their and that they will receive fair compensation for , lost wages, and pain and suffering. The impact of on the is significant; studies show that clients represented by knowledgeable attorneys often achieve notably better outcomes.
Thus, prioritizing the choice of the is crucial for anyone involved in a . Remember, you are not alone in this journey, and seeking the right support can truly help you navigate these challenging times.
Identify Key Qualities and Experience in a Lawyer
When searching for a , it’s essential to consider several key qualities that can make a significant difference in your experience and outcome.
When seeking experience in bicycle incident cases, it is important to find a with a in handling . Their familiarity with the specific challenges and nuances of cases can truly impact the outcome when represented by a . In 2018 alone, 857 bicyclists tragically lost their lives in traffic accidents in the U.S., underscoring the critical need for .
A compassionate who demonstrates empathy and understanding can profoundly enhance your experience during these challenging times. not only helps you feel supported but also fosters a trusting relationship that leads to better communication and results.
- Strong Communication Skills: is vital for keeping you informed and engaged throughout the legal process. Ensure the attorney is approachable and responsive, as this can alleviate the stress associated with navigating legal challenges.
- : While many cases settle outside of court, having an attorney with is a significant asset if negotiations fail. An attorney’s readiness to proceed to trial showcases their dedication to achieving justice for those they represent.
- : Investigate feedback and endorsements from past clients to assess their satisfaction and the attorney’s effectiveness. Elevated customer satisfaction levels often indicate an attorney’s commitment to empathetic and efficient advocacy.
By concentrating on these attributes, you can more effectively evaluate which will best fulfill your needs and advocate for your rights, ensuring you obtain the support necessary to successfully .

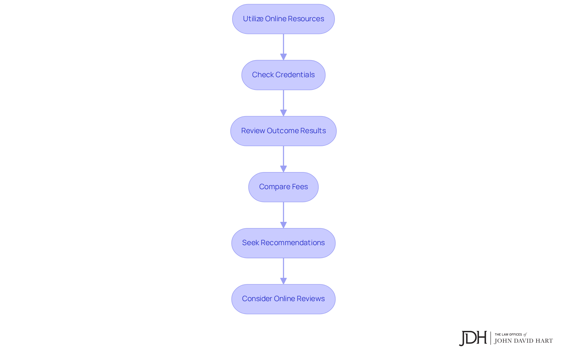
Research and Compare Potential Lawyers
To effectively research and compare potential bicycle accident lawyers, follow these compassionate steps:
- Utilize to start your journey by searching for a . Websites like Avvo, Martindale-Hubbell, and local bar association directories can provide valuable insights into . Remember, nearly 70% of individuals turn to their mobile devices for legal research, so ensure the resources you choose are mobile-friendly.
- : It’s essential to verify the attorney’s credentials, including their education, bar association membership, and any special certifications in . Clear and detailed information about practice areas is crucial, as 67% of consumers consider this the most important feature of a law firm’s website. This knowledge can help you feel more confident in your choice.
- : Look for information on past outcomes. A ‘s track record of in bicycle accident cases can indicate their capability. Understanding their effectiveness in managing similar situations can provide peace of mind during this challenging time.
- Compare Fees: Take the time to understand the of each attorney. Many personal injury attorneys work on a contingency fee basis, meaning they only receive payment if you win your case. Comparing these fees can help ensure you select a legal representative who aligns with your financial situation, allowing you to focus on healing.
- : Reach out to friends, family, or colleagues for recommendations. Personal referrals can offer insights into an attorney’s character and effectiveness. Notably, 43% of respondents in a survey indicated they use referrals as part of their research process, highlighting the value of personal recommendations in your search.
- Consider Online Reviews: Keep in mind that before contacting an attorney. Examining these reviews can provide further understanding of an attorney’s standing and customer satisfaction, helping you make a more informed decision.
By conducting thorough research and making informed comparisons, you can narrow down your options and find a legal representative who meets your specific needs. This thoughtful approach ultimately enhances your chances of a successful outcome, providing you with the support you deserve during this time.

Schedule Consultations and Prepare Questions
Once you have narrowed down your list of potential attorneys, the next step is to schedule consultations. Here’s how to prepare for these meetings:
- Make Appointments: Reach out to the attorneys’ offices to arrange consultations. Many , including , offer , which are vital for assessing their fit for your situation. In fact, 48% of legal consumers consider important when selecting an attorney. Furthermore, operates on a , allowing you to seek legal assistance without upfront costs.
- Prepare Your Case Details: Before the meeting, gather all , including police reports, medical records, and any correspondence with insurance companies. This preparation is crucial, as it enables the lawyer to understand the details of your situation and provide informed guidance.
- Draft Questions: Prepare a list of questions to ask during the consultation. Consider inquiries regarding their experience with bicycle incidents, their approach to managing your case, and their fee structure. Specific questions might include: “How many bicycle accident cases have you handled?” and “What is your success rate with cases similar to mine?” Effective communication during this initial meeting can lead to a clearer understanding of your legal options and the potential outcomes of your case.
- Evaluate Communication Style: Pay attention to how the attorney communicates during the consultation. Are they attentive, clear, and respectful? This can indicate how they will handle your case moving forward. A legal professional’s ability to communicate effectively is essential for a successful attorney-client relationship.
- Trust Your Instincts: After the consultations, . Choose a who not only possesses the right qualifications but also makes you feel comfortable and confident in their abilities. Positive testimonials from previous clients often highlight the importance of connection and satisfaction, which can be a deciding factor in your choice.
By following these steps, clients can effectively navigate the consultation process and select the right for their needs. For assistance, feel free to contact at 5750 Edwards Ranch Road, Fort Worth, Texas 76109, or call 817.870.2102 or 800.247.1623 (Toll Free).

Conclusion
Choosing the right San Antonio bicycle accident lawyer is a vital step in ensuring that victims receive the support and compensation they truly deserve. Specialized legal representation not only offers a deeper understanding of the unique challenges cyclists face but also significantly boosts the likelihood of achieving favorable outcomes in claims. By prioritizing this choice, individuals can navigate the complexities of the legal system with confidence, knowing they have a dedicated advocate by their side.
Throughout this article, we’ve highlighted essential steps, such as:
- Recognizing the importance of a specialized lawyer
- Identifying key qualities like experience and communication skills
- Conducting thorough research
- Preparing effectively for consultations
Each of these elements plays a crucial role in the selection process, ensuring that victims find an attorney who aligns with their needs and can effectively advocate for their rights.
Ultimately, the journey to recovery after a bicycle accident can feel overwhelming, but the right legal support can truly make a difference. It is essential to take the time to carefully evaluate potential lawyers, ask the right questions, and trust your instincts. By doing so, individuals can empower themselves to move forward with assurance, knowing they have made an informed decision that prioritizes their well-being and future.
Frequently Asked Questions
Why is it important to hire a specialized bicycle accident lawyer?
A specialized bicycle accident lawyer understands the unique traffic laws, liability issues, and insurance claims that affect cyclists, ensuring that victims receive fair compensation and their rights are upheld.
What types of injuries do bicycle accident lawyers typically handle?
Bicycle accident lawyers are familiar with common injuries associated with bicycle accidents, such as traumatic brain injuries and fractures, as well as the long-term medical implications that may arise from these injuries.
How does having a specialized lawyer impact the success of a claim?
Studies show that clients represented by knowledgeable attorneys often achieve notably better outcomes in their claims, highlighting the significant impact of specialized legal representation.
What can victims expect from the support of a specialized bicycle injury attorney?
Victims can expect compassionate guidance through the legal process, assistance with navigating medical expenses, lost wages, and pain and suffering claims, as well as overall support during challenging times.
What should someone involved in a bicycle incident prioritize when seeking legal help?
It is crucial to prioritize the choice of an appropriate lawyer who specializes in bicycle accidents to ensure effective representation and support throughout the legal journey.
List of Sources
- Recognize the Importance of a Specialized Bicycle Accident Lawyer
- lifelaw.com (https://lifelaw.com/bicycle-accident-statistics-and-safety-tips-for-cyclists)
- callsam.com (https://callsam.com/case-types/bicycle-accidents)
- levininjuryfirm.com (https://levininjuryfirm.com/blog/bicycle-accident-stats)
- frplegal.com (https://frplegal.com/bicycle-accidents)
- jimforjustice.com (https://jimforjustice.com/blog/the-importance-of-legal-representation-in-bicycle-accident-claims)
- Identify Key Qualities and Experience in a Lawyer
- 4injured.com (https://4injured.com/seattle-bicycle-accident-lawyers/bicycle-accident-statistics)
- 4injured.com (https://4injured.com/blog/bicycle-accident-lawyer)
- braunslaw.com (https://braunslaw.com/blog/bicycle-accident-statistics)
- pritchardinjuryfirm.com (https://pritchardinjuryfirm.com/cartersville-personal-injury-lawyer/bike-accidents)
- gws.sandbox.iam.s.uw.edu (https://gws.sandbox.iam.s.uw.edu/personal-injury-lawyer-top-quotes)
- Research and Compare Potential Lawyers
- Home (https://gladiatorlawmarketing.com/law-firm-marketing-stats)
- 2026 Personal Injury Law Statistics: What the Data Reveals (https://clio.com/blog/personal-injury-law-statistics)
- How Do Clients Research and Find Their Attorneys? – Martindale-Avvo (https://martindale-avvo.com/blog/how-do-clients-research-and-find-their-attorneys)
- attorneysluice.com (https://attorneysluice.com/blog/legal-marketing-statistics-law-firms-need-to-know)
- callrail.com (https://callrail.com/blog/legal-marketing-statistics)
- Schedule Consultations and Prepare Questions
- johnfoy.com (https://johnfoy.com/faqs/are-consultations-with-a-personal-injury-lawyer-free)
- martindale-avvo.com (https://martindale-avvo.com/blog/free-legal-consultation)
- 2026 Personal Injury Law Statistics: What the Data Reveals (https://clio.com/blog/personal-injury-law-statistics)
- What to Expect at a Free Consultation With a Personal Injury Law Firm (https://chopranocerino.com/faqs/what-to-expect-at-a-free-consultation-with-a-personal-injury-law-firm)
- Personal Injury Statistics for 2026: Key Data, Trends, and Insights | Grow Law (https://growlaw.co/blog/personal-injury-stats)