Overview
This article gently guides you in identifying the key qualities to consider when searching for the best slip and fall attorneys. It’s essential to focus on factors such as:
- Experience in premises liability
- Strong communication skills
- Compassion
These qualities are not just important; they are crucial for ensuring effective legal representation and support for victims like you, who are navigating the complexities of slip and fall cases.
In addition, proven results and accessibility play a significant role in your journey toward justice. You deserve a legal advocate who understands your emotional and practical challenges. A compassionate attorney can make all the difference, providing you with the support you need during this difficult time.
Moreover, as you seek the right legal help, remember that you are not alone. Many individuals have walked this path before you, and their experiences can shed light on what to look for in an attorney. Ask yourself: Do you feel heard and understood by your potential lawyer? This connection is vital in ensuring that your case is handled with the care it deserves.
Ultimately, finding the right slip and fall attorney is about more than just legal expertise. It’s about having someone by your side who genuinely cares for your well-being and is committed to achieving the best possible outcome for you. Reach out today and take the first step towards securing the support you need.
Introduction
Navigating the aftermath of a slip and fall incident can be incredibly daunting. Victims often find themselves grappling not only with painful injuries but also with the complexities of legal accountability. It’s essential to understand the nuances of premises liability, as property owners have a responsibility to maintain safe environments.
But how can one find the best slip and fall attorneys nearby, those who can effectively advocate for their rights? By exploring the key qualities that distinguish exceptional legal representation, individuals can empower themselves to make informed decisions. This ensures that their pursuit of justice is met with the expertise and compassion they truly deserve.
Understand Slip and Fall Cases
Incidents involving slips and tumbles can be distressing, and they fall under premises liability, which holds property owners accountable for maintaining safe conditions for their guests. These unfortunate events can happen in various places, such as retail stores, restaurants, and even private homes. Common causes of slip and fall accidents include:
- Wet floors
- Uneven surfaces
- Poor lighting
- Inadequate maintenance
For victims seeking compensation, understanding the legal concepts surrounding these situations, such as negligence and liability, is crucial when looking for the best slip and fall attorneys near me.
Victims must show that the property owner did not fulfill their duty of care, which led to the accident and the injuries that followed. In Mississippi, it’s important to note that there is a three-year statute of limitations for filing a premises liability lawsuit from the date of the injury. This timeline emphasizes the need for victims to act promptly. By familiarizing yourself with these aspects, you can navigate the legal process more effectively and find the best slip and fall attorneys near me to assist you with your needs.
Legal experts highlight that a key element in these cases is the existence of a dangerous condition that the property owner or occupier should have addressed. It’s alarming to consider that incidents like these account for approximately 87 percent of fractures in individuals over the age of 65. Each year, around 300,000 elderly patients are hospitalized due to hip fractures, underscoring the seriousness of these occurrences. Furthermore, almost half of all traumatic brain injuries (TBIs) stem from slips, making them the leading cause of TBIs, surpassing even vehicle collisions.
Many premises liability lawyers, including the best slip and fall attorneys near me, work on a contingency fee basis, which allows clients to receive legal assistance without the burden of upfront costs. This structure allows victims to without the added financial pressure, ensuring they feel supported in their journey towards recovery and resolution.

Identify Key Qualities of a Slip and Fall Attorney
When searching for the best slip and fall attorneys near me, it’s essential to consider several key qualities that can make a significant difference in your experience and outcome.
- Experience in Premises Liability: Look for a legal expert who specializes in premises liability. Their demonstrated history in handling slip and fall cases shows that they are among the best slip and fall attorneys near me, which can greatly enhance your chances of success.
- Strong Communication Skills: Effective communication is crucial throughout the legal process. Your lawyer should be able to in a way that’s easy to understand, keeping you informed about your case’s progress. Clear communication has been shown to lead to greater client satisfaction and improved results in personal injury matters.
- Compassionate Approach: A legal representative who demonstrates empathy and understanding can provide the emotional support you need during this challenging time. They should prioritize your well-being and be dedicated to advocating for your rights. As one client, Juan Trang, shared, “Very good, fast and effective service with your clients. They respond instantly, thank you for your services.”
- Proven Results: Take the time to investigate the lawyer’s previous trial outcomes. A history of successful resolutions or judgments in accident cases can indicate the capability and efficiency of the best slip and fall attorneys near me. Additionally, having a solid understanding of California’s comparative negligence law is vital, as it allows individuals to pursue claims even if they are partially at fault.
- Accessibility: Choose a lawyer who is easily accessible to address your questions and concerns. This accessibility can significantly enhance your overall experience and provide peace of mind during the legal process. Furthermore, consider exploring options for resolving slip and fall incidents, such as mediation or arbitration, which may lead to quicker resolutions.
By focusing on these attributes, you can ensure that you select a lawyer who is well-equipped to handle your situation and support your best interests.

Research Potential Attorneys
When it comes to finding the best slip and fall attorneys near me, it’s important to approach your research with care and thoughtfulness. Here are some steps to guide you in this journey:
- Online Reviews and Ratings: Begin by exploring online platforms like Google, Yelp, or Avvo to read client reviews and ratings. Pay close attention to comments about the lawyer’s communication, professionalism, and case outcomes. It’s noteworthy that over 60% of individuals prefer using Google Reviews to learn about legal professionals, highlighting the importance of these insights in making your decision.
- Professional Associations: Look for attorneys who are part of professional organizations, such as the American Association for Justice or local bar associations. Membership often reflects a dedication to ongoing education and ethical standards—qualities that are vital in personal injury cases.
- Consultation Meetings: Schedule consultations with several legal professionals. Many offer free initial meetings, which provide an opportunity to assess their expertise, approach, and how well they align with your needs. This step is essential; a compassionate lawyer will give you personalized attention and diligently work to safeguard your rights.
- Ask for Referrals: Reach out to friends, family, or colleagues who have had positive experiences with personal injury lawyers. Personal referrals can provide valuable insights into a lawyer’s capabilities and help you feel more confident in your choice.
- Assess Their History: Inquire about the lawyer’s experience specifically with slip and fall cases. Ask about their success rates, the types of settlements they have achieved, and their willingness to go to trial if necessary. With only about 4-5% of anticipated to go to trial in 2025, understanding their track record can offer you reassurance about their effectiveness in handling cases similar to yours.
By conducting thorough research, you can narrow down your options and select from the best slip and fall attorneys near me who truly understand your needs and expectations. This thoughtful approach can significantly enhance your chances of a successful outcome. Additionally, consider the no-win, no-fee policy offered by many firms, including the Law Offices of John David Hart, allowing clients to seek legal assistance without any upfront costs.

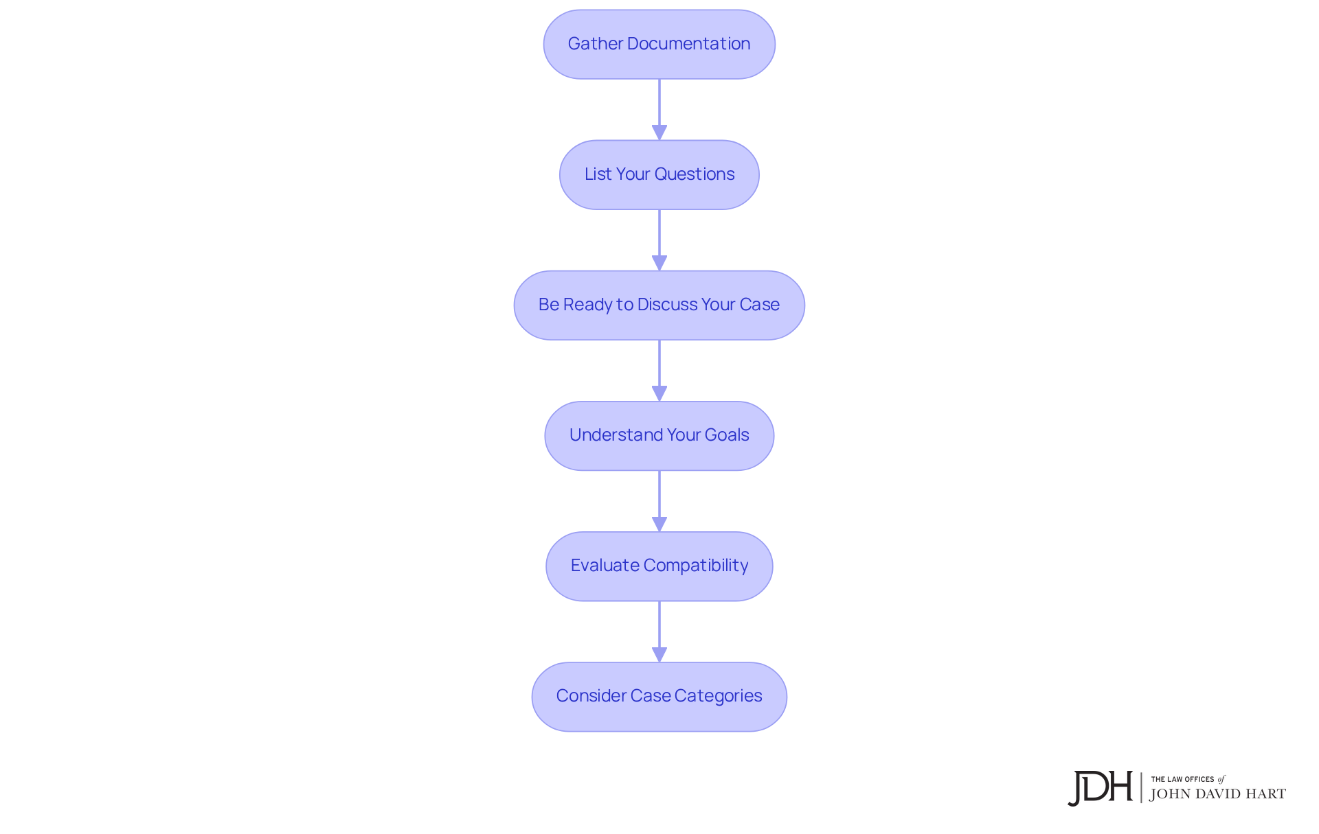
Prepare for Your Initial Consultation
Preparing for your initial consultation with a slip and fall attorney can feel overwhelming, but following these essential steps can help ease your concerns:
- Gather Documentation: Start by compiling all relevant documents related to your slip and fall incident. This includes medical records detailing your injuries, accident reports, photographs of the scene, and any correspondence with insurance companies. Additionally, having the contact information for all parties involved will be beneficial.
- List Your Questions: Take a moment to create a list of questions to ask the attorney during your consultation. Important inquiries might include their experience with similar situations, their approach to handling your case, and their fee arrangements—particularly their no-win, no-fee policy, which allows you to seek legal help without upfront costs.
- Be Ready to Discuss Your Case: Prepare to share a comprehensive account of the incident. Describe how the slip and fall occurred, the injuries you sustained, and any witnesses who were present. Clear and concise communication will help the lawyer understand your situation better.
- Understand Your Goals: Reflect on what you hope to . Whether you seek financial compensation, accountability, or both, having clear goals will guide your conversations with your legal advisor.
- Evaluate Compatibility: During the consultation, pay attention to your comfort level with the attorney. Building trust and rapport is essential for a successful attorney-client relationship.
- Consider Case Categories: It’s important to know that the firm specializes in catastrophic personal injury matters, wrongful death claims, and other serious incidents. Understanding this will help you see how your situation aligns with their expertise.
By following these steps, you will feel more prepared for your initial consultation with the best slip and fall attorneys near me. This preparation allows you to make an informed decision about your legal representation and the next steps in your case.

Conclusion
Finding the right slip and fall attorney is essential for navigating the complexities of premises liability cases. By understanding the intricacies of slip and fall incidents, victims can better advocate for their rights and seek the compensation they truly deserve. Selecting an attorney with the right qualities—experience, communication skills, compassion, proven results, and accessibility—can significantly impact the outcome of your case.
It’s important to conduct thorough research when searching for the best slip and fall attorneys near you. Key steps include:
- Reading online reviews
- Assessing professional affiliations
- Scheduling consultations
- Preparing documentation for your initial meeting
By following these guidelines, you can ensure that you choose a legal representative who is not only knowledgeable but also genuinely committed to your well-being.
Ultimately, taking the time to find the right slip and fall attorney can make all the difference in achieving a successful resolution. Victims are encouraged to act promptly and leverage the resources available to them, approaching their legal journey with confidence and clarity. By doing so, you can navigate the path to justice and recovery with the support you need.
Frequently Asked Questions
What are slip and fall cases?
Slip and fall cases involve incidents where individuals suffer injuries due to unsafe conditions on someone else’s property, falling under premises liability, which holds property owners accountable for maintaining safe environments for their guests.
Where can slip and fall accidents occur?
Slip and fall accidents can happen in various locations, including retail stores, restaurants, and private homes.
What are common causes of slip and fall accidents?
Common causes include wet floors, uneven surfaces, poor lighting, and inadequate maintenance.
What must victims demonstrate to seek compensation in slip and fall cases?
Victims must show that the property owner failed to fulfill their duty of care, which led to the accident and subsequent injuries.
What is the statute of limitations for filing a premises liability lawsuit in Mississippi?
In Mississippi, the statute of limitations for filing a premises liability lawsuit is three years from the date of the injury.
Why is it important for victims to act promptly after a slip and fall incident?
It is important to act promptly due to the three-year statute of limitations, which emphasizes the need to file a lawsuit within this timeframe.
What is a key element in slip and fall cases?
A key element is the existence of a dangerous condition that the property owner or occupier should have addressed.
How prevalent are slip and fall incidents among the elderly?
Slip and fall incidents account for approximately 87 percent of fractures in individuals over the age of 65, with around 300,000 elderly patients hospitalized each year due to hip fractures.
What percentage of traumatic brain injuries (TBIs) are caused by slips?
Almost half of all traumatic brain injuries (TBIs) stem from slips, making them the leading cause of TBIs, surpassing vehicle collisions.
How do many premises liability lawyers charge for their services?
Many premises liability lawyers work on a contingency fee basis, allowing clients to receive legal assistance without upfront costs, which helps alleviate financial pressure on victims.