Overview
This article gently outlines the essential steps for working with a slip and fall attorney in Houston, highlighting the vital role of legal guidance in navigating the often overwhelming world of premises liability claims. Imagine facing the aftermath of an accident; it can be daunting, but there are supportive actions you can take right away.
- First and foremost, seeking medical attention is crucial. Your health and well-being should always come first.
- In addition, gathering evidence—such as photographs of the scene and witness information—can significantly strengthen your case.
- Moreover, filing claims promptly is essential for ensuring that your rights are protected.
These steps are not just practical; they are foundational for building a successful case that reflects your experience and needs.
We understand that this process can feel isolating, but you are not alone. By reaching out for legal assistance, you are taking a proactive step toward reclaiming control over your situation. If you or someone you know has been affected by a slip and fall incident, consider consulting with a compassionate attorney who can guide you through this challenging time.
Introduction
Navigating the aftermath of a slip and fall incident can be an overwhelming experience, especially in a vibrant city like Houston, where countless accidents occur each year. Victims often find themselves caught in the intricate web of premises liability law, grappling with the challenge of proving negligence on the part of property owners. This article outlines five essential steps to effectively collaborate with a slip and fall attorney, empowering individuals to secure the compensation they deserve.
But what happens when the evidence feels stacked against them, or when the emotional burden of the accident weighs heavily on their recovery? Understanding the process and knowing how to advocate for one’s rights can truly make a difference in achieving a favorable outcome. Remember, you are not alone in this journey, and there are supportive resources available to help guide you through these difficult times.
Understand Slip and Fall Claims in Houston
In Houston, a slip and fall attorney can assist with trip and accident claims that fall under premises liability law, emphasizing the responsibility of property owners to maintain safe conditions for all visitors. If you find yourself involved in a slip or trip incident, it’s vital to show that the property owner was negligent in fulfilling this duty, so consulting a slip and fall attorney can be essential. This involves proving that a hazardous condition existed, that the owner had actual or constructive knowledge of this condition, and that this directly led to your injury. Understanding these elements is crucial, as they and guide your next steps.
Every year, tumbles lead to over 8 million visits to hospital emergency rooms, highlighting the importance of addressing unsafe situations. Legal experts stress that to prove negligence, it must be demonstrated that the hazardous condition was foreseeable and that the owner or occupier was aware of it. As we move through 2025, the legal landscape is shifting, particularly with recent rulings like the Texas Supreme Court’s decision in Albertsons, LLC v. Mohammadi, which clarifies when a business owner can be held liable. Additionally, average settlements for trip and fall cases in Texas typically range from $15,000 to $45,000, reflecting variations based on the severity of injuries and circumstances.
Given these complexities, it is essential for victims to seek guidance from experienced attorneys who can navigate the nuances of premises liability and advocate for their rights. Remember, you are not alone in this journey; support is available to help you through these challenges.

Take Immediate Action After the Incident
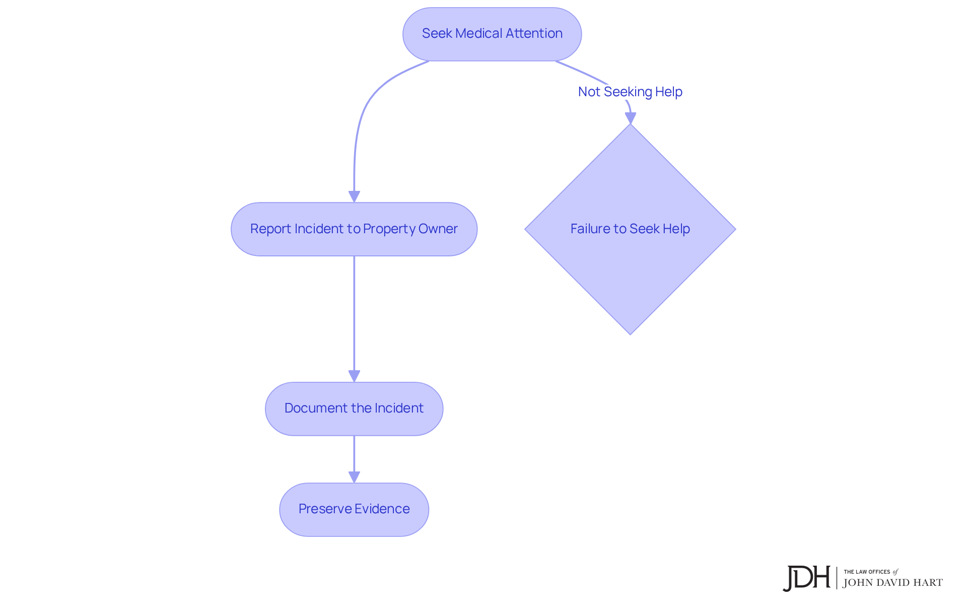
After an accident involving a trip, your health should be your main concern. It’s essential to seek medical attention promptly, even if you feel uninjured. Some injuries, like concussions or internal damage, may not show symptoms right away. Did you know that around 22% of slip and trip victims do not seek medical assistance? This statistic highlights a significant risk to their recovery and legal rights.
Reporting the incident to the property owner or manager is crucial. Make sure an official incident report is filed to document what happened. Furthermore, take a moment to carefully record your version of the incident, noting the time, location, and specific circumstances that led to your fall. Capturing photographs of the scene and any hazards present will serve as vital evidence for your case.
It’s also important to keep any clothing and footwear you were wearing during the incident. These items can provide crucial information about what occurred. Thorough documentation should include:
- Medical records
- Witness statements
- Photographs
Keeping a complete set of documents related to the incident will enhance your case significantly.
Remember, taking these immediate actions not only aids in your recovery but also greatly improves your chances of a successful legal outcome when working with a slip and fall attorney Houston. You deserve , and being proactive can make all the difference.

Gather Evidence to Support Your Claim
To strengthen your slip and trip case, it is vital to collect thorough evidence that can be presented to a Houston. This process can feel overwhelming, but you are not alone. Here are some key components to consider:
- Photographs: Take clear images of the accident scene. Highlight any hazardous conditions, such as wet floors or uneven surfaces, that may have contributed to your fall. These visuals can tell a powerful story.
- Witness Statements: Collect contact information from witnesses present during the incident. Their testimonies can significantly corroborate your account, providing a stronger basis for your claim. In fact, situations backed by witness statements often experience a higher success rate. Did you know that approximately 95% of personal injury claims resolve outside of court? This statistic underscores the importance of gathering strong evidence, including witness statements.
- Medical Records: Maintain detailed documentation of your medical treatment. This includes diagnoses, treatments, and any ongoing issues related to your injuries. This information is vital for establishing the extent of your damages and can help you in your recovery journey.
- Incident Reports: Secure a copy of the incident report filed by the property owner or manager. This document can provide essential insights into the situation surrounding your incident and the property owner’s reaction.
Collecting witness statements is especially crucial in accidents involving trips and tumbles. These firsthand narratives can significantly influence the outcome of your case. A successful accident and injury case often depends on the ability to show that the property owner did not ensure a safe environment, which a slip and fall attorney Houston can help establish with the confirmation of witnesses. To effectively gather these statements, approach witnesses promptly after the incident. Ask open-ended questions and document their responses accurately. This proactive method not only reinforces your position but also ensures that vital details are retained before memories fade.
As David Abels wisely states, “If you’ve been injured as a result of negligence, contact Abels & Annes today to speak with an attorney.” Remember, taking these steps can make a significant difference in your case, and seeking support is a crucial part of your journey.

File Your Slip and Fall Claim with the Appropriate Authorities
Once you have collected your proof, the next step is to submit your accident report. Here’s how to do it:
- Before filing, it’s wise to consult with a slip and fall attorney Houston who specializes in personal injury cases. Their expertise can provide and help you navigate the complexities of the process with confidence. Research indicates that clients represented by skilled personal injury lawyers often receive 3.5 times more compensation than those who represent themselves.
- Prepare Your Claim: Your attorney will guide you in preparing the necessary documentation, including your evidence, medical records, and a detailed account of the incident. It’s important to understand that settlements for slip-and-fall cases typically range from $10,000 to $150,000, making thorough documentation crucial for maximizing your potential compensation.
- Submit Your Request: File your request with the appropriate insurance company or legal authority. Be mindful of any deadlines for filing; Texas law generally allows two years from the date of the accident to file a lawsuit. Missing this deadline could jeopardize your ability to seek compensation. Many slip-and-fall cases resolve before trial, underscoring the importance of a well-prepared case.
- Follow Up: After submitting, keep in regular contact with your attorney and the insurance company to stay updated on the status of your request. Staying informed enables you to respond promptly to any requests for additional information or documentation. As one lawyer wisely noted, “Effective communication throughout the process is essential for achieving a positive result.”
By following these steps and collaborating closely with a slip and fall attorney Houston, you can significantly enhance your chances of securing the compensation you deserve for your injuries.

Understand the Claims Process and Potential Outcomes
The procedure for a can vary significantly in length and complexity, and it’s important to know what to expect as you navigate this journey.
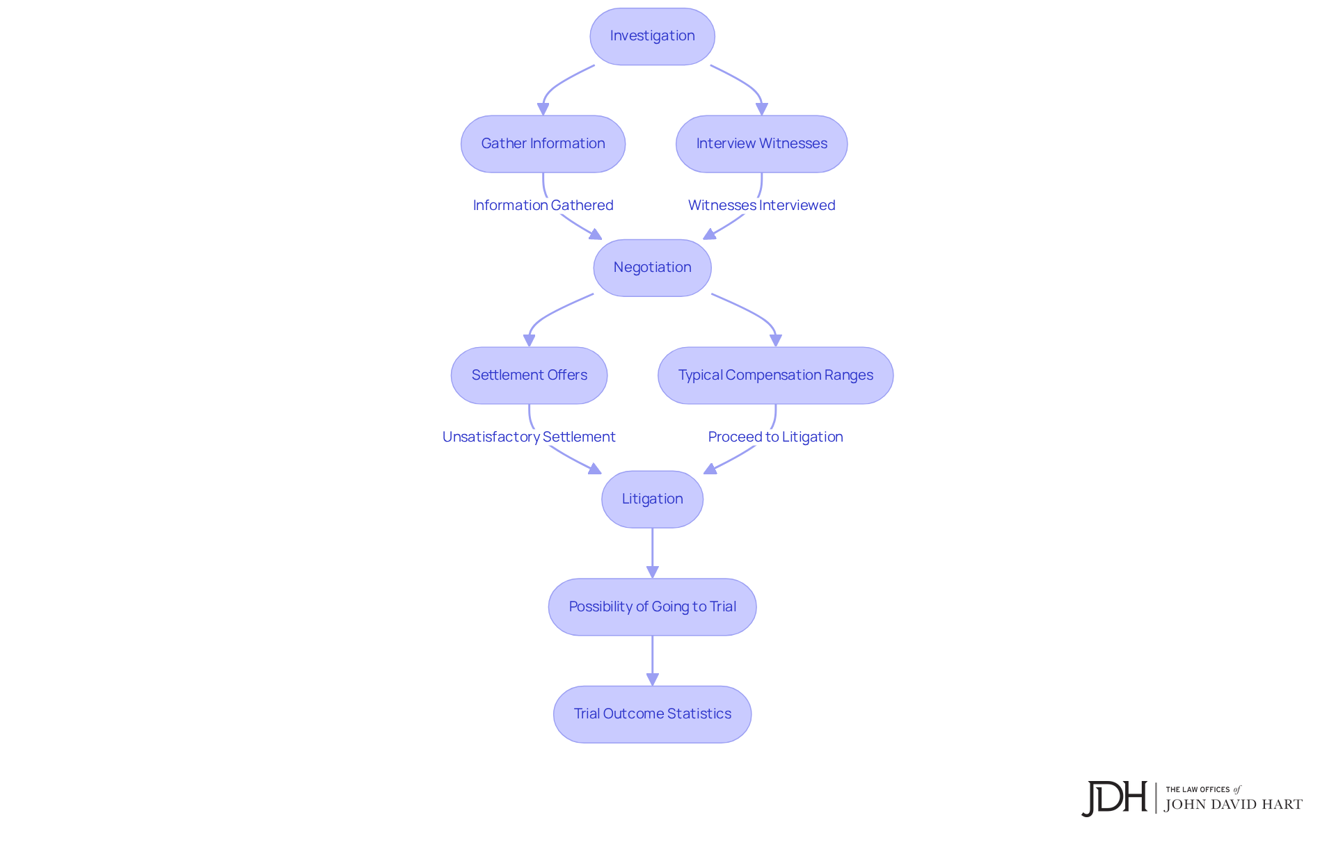
- Investigation: Once you file your claim, the insurance company will begin an investigation into the incident. This process may include reaching out for additional information and interviewing witnesses to gather comprehensive details about what happened. It’s worth noting that statistics indicate insurance firms examine a substantial number of trip and fall claims, which play a crucial role in determining liability and compensation.
- Negotiation: After the investigation concludes, the insurance company may extend a settlement offer. Your attorney will step in to negotiate on your behalf, utilizing their expertise to ensure you receive fair compensation for your injuries and damages. Successful negotiations can lead to settlements that typically range from $10,000 to $50,000, reflecting the average compensation for cases managed by a slip and fall attorney Houston.
- Litigation: If a satisfactory settlement is not reached, your case may progress to litigation. This involves filing a lawsuit and potentially going to trial, where your attorney will advocate fiercely for your rights and interests. It’s important to understand that only about 4-5% of personal injury claims actually go to trial, with plaintiffs achieving success approximately 50% of the time. Most cases are resolved through agreements, which can often be more beneficial and less stressful for everyone involved.
Possible results of cases handled by a slip and fall attorney Houston can vary widely, ranging from favorable settlements to court decisions. Being aware of these possibilities prepares you for the next steps in your legal journey, enabling you to make informed decisions as your case unfolds. Additionally, it’s crucial to acknowledge the emotional and financial challenges that victims of slip and fall accidents frequently endure. In fact, the total cost of injuries in the U.S. reached a staggering $1.2 trillion in 2021, highlighting the importance of pursuing claims for justice and compensation. Remember, you are not alone in this process, and seeking support can make a significant difference.

Conclusion
Understanding the steps to work with a slip and fall attorney in Houston is essential for anyone who has experienced such an incident. The journey begins with recognizing the legal responsibilities of property owners and the importance of proving negligence. By consulting an experienced attorney, victims can navigate the complexities of premises liability law and take the necessary actions to build a strong case.
In addition, it’s crucial to know the immediate actions to take following an accident. The following are vital steps:
- Seeking medical attention
- Documenting the scene
- Gathering evidence
Collecting witness statements and maintaining thorough records can significantly impact the outcome of a claim. Furthermore, understanding the claims process—from filing to potential litigation—equips victims with the knowledge needed to make informed decisions.
Ultimately, pursuing a slip and fall claim is not just about seeking compensation; it is about holding property owners accountable for their responsibilities and ensuring that safety standards are upheld. Victims are encouraged to take proactive steps, seek legal support, and advocate for their rights. With the right guidance and a solid strategy, achieving a favorable outcome is within reach.
Frequently Asked Questions
What is a slip and fall claim in Houston?
A slip and fall claim in Houston falls under premises liability law, which holds property owners responsible for maintaining safe conditions for visitors. It involves proving that a hazardous condition existed, that the owner was aware of it, and that this condition directly led to an injury.
Why is it important to consult a slip and fall attorney?
Consulting a slip and fall attorney is essential because they can help prove negligence by demonstrating that the hazardous condition was foreseeable and that the property owner had actual or constructive knowledge of it, which shapes the legal strategy for your case.
What are the common injuries related to slip and fall incidents?
Slip and fall incidents lead to over 8 million visits to hospital emergency rooms annually, indicating a wide range of potential injuries, including concussions and internal damage, which may not show symptoms immediately.
What should I do immediately after a slip and fall accident?
After a slip and fall accident, you should seek medical attention promptly, report the incident to the property owner or manager, and ensure an official incident report is filed. Additionally, document your version of events, take photographs of the scene, and keep any clothing or footwear worn during the incident.
What types of documentation are important for a slip and fall case?
Important documentation for a slip and fall case includes medical records, witness statements, photographs of the scene, and any clothing or footwear worn during the incident.
What are the average settlements for trip and fall cases in Texas?
Average settlements for trip and fall cases in Texas typically range from $15,000 to $45,000, depending on the severity of injuries and the specific circumstances of the incident.
How does the Texas Supreme Court ruling in Albertsons, LLC v. Mohammadi affect slip and fall claims?
The ruling clarifies when a business owner can be held liable for slip and fall incidents, impacting how cases are approached and the legal strategies employed.
Why is it crucial to document the scene of the incident?
Documenting the scene is crucial because it provides vital evidence for your case, helping to establish the existence of hazardous conditions and the circumstances that led to your fall.