Introduction
Navigating the aftermath of a car crash can be incredibly overwhelming. The emotional toll, combined with the need to secure the right legal representation, can leave victims feeling lost and anxious. With millions of accidents occurring annually, many find themselves facing complex legal challenges that require specialized knowledge and experience. This article gently guides you through the essential steps for identifying and hiring an attorney who can effectively advocate for car crash victims, ensuring that you receive the compensation you deserve.
But how can one sift through the myriad of options to find the perfect legal ally amidst the chaos of recovery and uncertainty? It’s not just about finding a lawyer; it’s about finding someone who understands your unique situation and can provide the support you need during this challenging time. In addition, having the right legal representation can make all the difference in your journey toward healing and justice.
Identify Your Legal Needs as a Car Crash Victim
Begin by thoughtfully evaluating your situation as an attorney car crash victim. Consider the , the circumstances surrounding the accident, and how it may affect your life moving forward. Reflect on these important questions:
- What type of injuries have I sustained?
- Are there ongoing medical treatments or rehabilitation required?
- Did the accident involve ?
- What compensation am I seeking (medical expenses, lost wages, pain and suffering)?
This self-assessment is crucial for clearly articulating your needs when following an attorney car crash. Understanding the nature of your injuries and the complexities of your situation will help you find a professional who specializes in . With over occurring each year in the U.S., and these accidents being the leading cause of death for children under 15, and purpose is essential. By doing so, you can ensure that you receive the necessary support to .

Research and Evaluate Potential Attorneys
Begin your search by focusing on legal professionals who specialize in , particularly those who are in handling attorney car crash cases. There are various resources available to help you identify , including:
- Online legal directories like Avvo and FindLaw, which offer ratings and reviews to guide your choice.
- State bar association websites, where you can verify legal professionals and their credentials.
- Client reviews and testimonials found on law firm websites, providing valuable insights into past client experiences.
As you evaluate potential attorneys, consider these important criteria:
- Their experience with cases similar to yours—familiarity with specific circumstances can greatly influence case outcomes.
- Their or favorable verdicts, which can reflect their effectiveness in negotiations and trials.
- Their communication style and accessibility, ensuring you feel comfortable and informed throughout the process.
It’s essential to understand that clients with attorneys often receive approximately three times more compensation than those without. This highlights the significance of having . Additionally, many personal injury firms operate on a , making their assistance accessible without upfront costs.
After gathering this information, compile a shortlist of legal professionals who align with your criteria and resonate with your needs. This thoughtful selection process can significantly improve your chances of obtaining the compensation you deserve. In fact, 91% of individuals with legal representation, specifically those who hired an attorney for , received a payout, compared to only 51% without. By addressing the faced by , choosing the right legal representative becomes crucial for navigating the complexities of your situation.

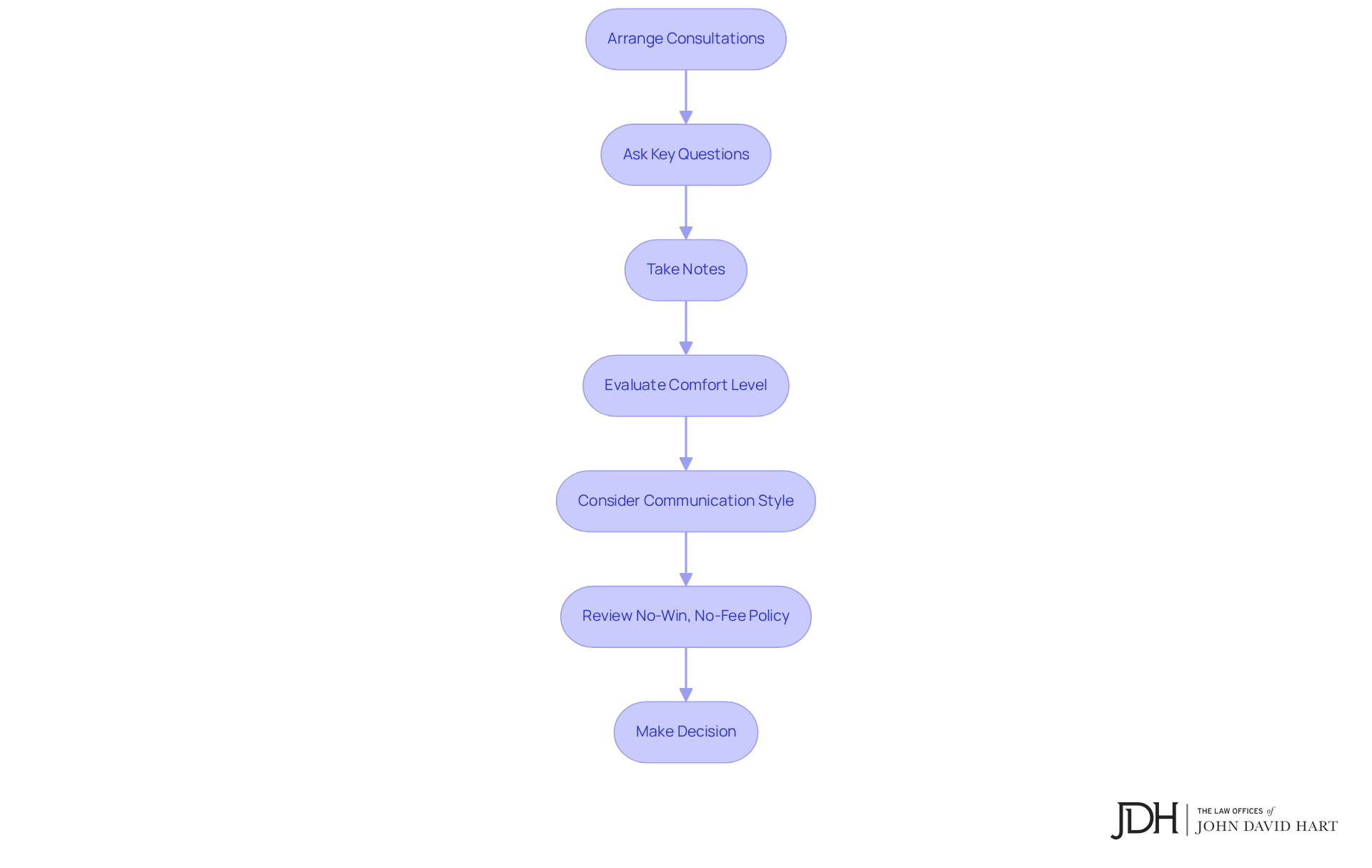
Conduct Interviews and Ask Key Questions
Once you have your shortlist, it’s time to arrange . During these meetings, consider asking these :
- What is your experience with cases similar to mine?
- How do you handle throughout the process?
- What is your fee structure, and are there any additional costs I should be aware of?
- Can you provide references from past clients?
Taking notes during these interviews will help you compare responses later. Pay close attention to how your case with each legal representative. Establishing a good rapport is crucial for . Remember, 73% of participants indicated they would take at least 3 days or more to research, consult with, and hire a law firm. So, take your time in making this .
Furthermore, consider the and how they interact with you. This will be essential for a successful lawyer-client relationship. The firm’s also ensures that you can seek . Your comfort and confidence in your choice are paramount, and a can make all the difference.

Review Contracts and Understand Fee Structures
Before you sign any agreement with your chosen lawyer, it’s important to take the time to carefully review the contract. This step can make a significant difference in your experience. Here are some :
- Fee Structure: It’s essential to understand whether your attorney works on a , hourly rate, or flat fee basis. Typically, the for ranges from 33% to 40% of the total compensation awarded.
- Percentage of Settlement: Make sure to clarify . In contingency agreements, this is usually between 30% and 40%.
- Additional Costs: Be mindful of any potential extra expenses that could arise during the legal process, such as court fees, expert witness fees, and investigation costs. If the situation does not succeed, clients may need to cover these out-of-pocket costs incurred by the lawyer. Even if the case is successful, these expenses can accumulate and might still be your responsibility.
- Terms of Withdrawal: It’s vital to review the so you . Open discussions about fee arrangements with potential lawyers can help ensure clarity regarding the terms and expectations connected to your case.
Fully comprehending these terms is crucial, and don’t hesitate to seek clarification on any points that seem unclear. A reputable attorney will be transparent about their fees and willing to discuss any concerns you may have, helping you feel confident in your . Remember, you deserve to feel supported and informed every step of the way.

Conclusion
Finding the right attorney after a car crash is a crucial step for victims seeking justice and compensation. By clearly identifying your legal needs and researching potential attorneys, you can navigate the complexities of the legal system with confidence. This process not only ensures that you receive the representation you deserve but also significantly enhances your chances of a favorable outcome.
The journey begins with a self-assessment of your legal needs, setting the foundation for finding a specialized attorney. It’s important to evaluate potential candidates based on their:
- Experience
- Success rates
- Communication styles
Conducting interviews allows you to gauge your comfort levels and establish rapport, while a careful review of contracts ensures transparency regarding fees and obligations. Each of these steps plays a vital role in securing effective legal representation.
Ultimately, recovering from a car accident can be challenging, but having the right attorney can make a significant difference. Take the time to research and choose an attorney who aligns with your needs; this decision can profoundly impact your recovery process. Empowerment through informed choices is key, and seeking professional legal assistance is an important step toward achieving justice and obtaining the compensation necessary for healing and moving forward.
Frequently Asked Questions
What should I consider as a car crash victim when evaluating my situation?
As a car crash victim, you should consider the seriousness of your injuries, the circumstances surrounding the accident, and how it may affect your life moving forward.
What important questions should I reflect on after a car accident?
You should reflect on the type of injuries sustained, any ongoing medical treatments or rehabilitation required, whether the accident involved multiple parties or complex liability issues, and what compensation you are seeking (such as medical expenses, lost wages, and pain and suffering).
Why is self-assessment important for car crash victims?
Self-assessment is crucial for clearly articulating your needs when consulting with potential attorneys, helping you find a professional who specializes in personal injury law.
How common are car accidents in the U.S.?
There are over 6 million passenger car accidents occurring each year in the U.S., making them a significant concern.
What is the leading cause of death for children under 15 in the U.S.?
Car accidents are the leading cause of death for children under 15 in the U.S.
How can understanding my legal needs help me after a car accident?
Understanding your legal needs with clarity and purpose ensures you receive the necessary support to navigate the regulatory environment effectively.